Arşiv Portal
EBYS
ÖBS
E-POSTA
EN
Bayburt Üniversitesi
Bayburt Üniversitesi
Güvenli Şehrin Huzurlu Üniversitesi
Personel, Dahili, Ünvan
Medya, Birim
EN
Üniversitemiz
Hakkımızda
Vizyon, Misyon ve Değerlerimiz
Kalite Politikası
Rektörün Mesajı
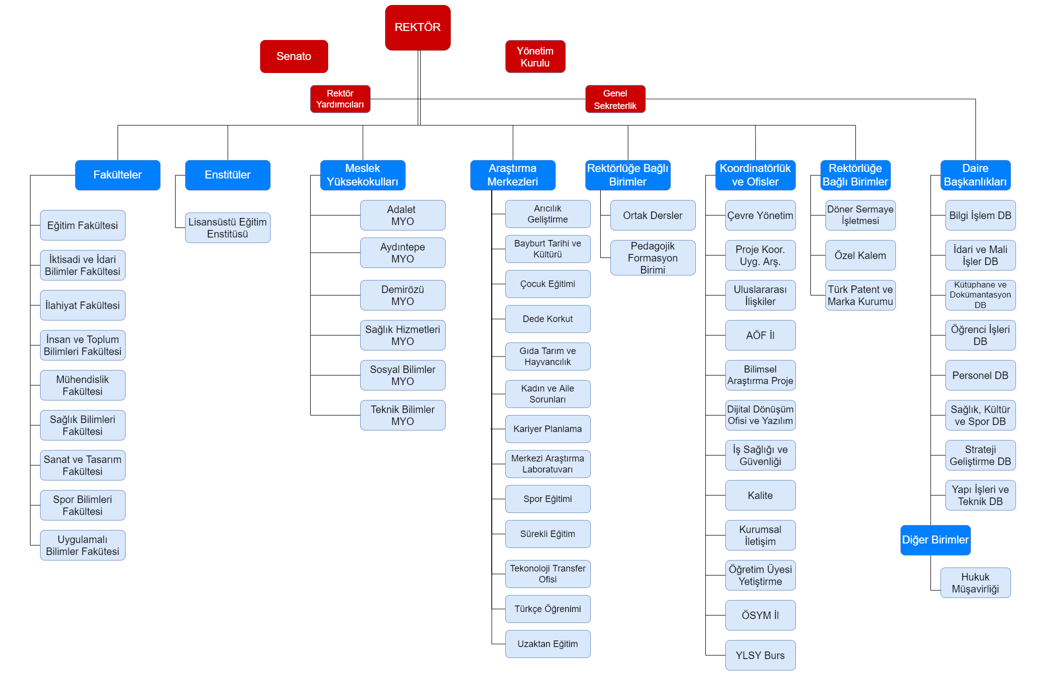
Organizasyon Şeması
Stratejik Planlar
Üniversite Amblemi
Bayburt Hakkında
Tarihçe
Tanıtım Filmi
Tanıtım Kataloğu
Yerleşkeler
Sanal Tur
Kurumsal Kimlik
Bize Yazın
Yönetim
Rektör
Rektör Yardımcıları
Senato
Yönetim Kurulu
Rektör Danışmanı
Genel Sekreterlik
Rektörlük Özel Kalem
Danışma Kurulu
Senato Kararları
Komisyonlar
Hizmetlerimiz
Uygulama Otelimiz
Merkezi Laboratuvarimiz
Üniversite Yayınları
Akademik Dergiler
Spor Dostu Kampüs
Öğrenci
Genel
Öğrenci Bilgi Sistemi
Akademik Takvim
Ders Bilgi Paketi
Uzaktan Eğitim
Lisansüstü Eğitim
Doküman ve Formlar
e-Posta
Yemek Menüsü
Öğrenci İşleri
Bilgi İşlem
Kütüphane
Mevzuat
Ağ Bağlantısı Ayarları
O-BİM
Bize Yazın
Aday Öğrenci
Rektörün Mesajı
Tanıtım Filmi
Tanıtım Kataloğu
Sanal Tur
Sosyal Medyalarımız
Bize Yazın
Uluslararası Öğrenciler
Uluslararası İlişkiler
Türkçe Öğretimi (BAYÜTÖMER)
Türkçe Yeterlik Sınavı (TYS)
Kampüste Yaşam
Öğrenci Toplulukları
Kariyer Merkezi
Sağlık, Kültür ve Spor
Engelli Öğrenci Birimi
Yurt ve Barınma İmkanları
Burs Olanakları
Mezun Öğrenci
Mezun Bilgi Sistemi
Diploma Talebi
Bize Yazın
Akademik
Enstitü
Lisansüstü Eğitim
Fakülte
Eğitim
İktisadi ve İdari Bilimler
İlahiyat
İnsan ve Toplum Bilimleri
Mühendislik
Sağlık Bilimleri
Sanat ve Tasarım
Spor Bilimleri
Uygulamalı Bilimler
Meslek Yüksekokul
Adalet
Aydıntepe
Demirözü
Sağlık Hizmetleri
Sosyal Bilimler
Teknik Bilimler
Rektörlük
Ortak Dersler
Pedagojik Formasyon
İdari
Rektörlük
Döner Sermaye İşletmesi
İktisadi İşletmeler
Öğrenci Bilgi Merkezi (Ö-BiM)
Özel Kalem
Türk Patent ve Marka Kurumu Bilgi ve Doküman
Genel Sekreterlik
Bilgi İşlem
Hukuk Muşavirliği
İdari ve Mali İşler
Kütüphane ve Dokümantasyon
Öğrenci İşleri
Personel
Sağlık, Kültür ve Spor
Strateji Geliştirme
Yapı İşleri ve Teknik
Koordinatörlükler ve Ofisler
Bağımlılıkla Mücadele
Bilimsel Araştırma Proje
Bilimsel Dergiler
Çevre Yönetim
Dijital Dönüşüm
Engelli Öğrenci Birim
İş Sağlığı ve Güvenliği
Kalite
Kurumsal İletişim
Öğretim Üyesi Yetiştirme Program
ÖSYM İl
Proje Koordinatörlüğü Uygulama ve Araştırma
Uluslararası İlişkiler
YLSY Burs
Araştırma
Araştırma Birimleri
Enstitüler
Teknoloji Transfer Ofisi
Merkezi Araştırma Laboratuvarı
Bilimsel Araştırma Proje Koord.
Proje Uyg. ve Araştırma Ofisi
Gıda Tarım ve Hayvancılık Uyg. Araştırma
Kütüphane
Bize Yazın
Uyg. ve Arş. Merkezi
Arıcılık Geliştirme
Bayburt Tarihi ve Kültürü
Çocuk Eğitimi
Dede Korkut
Gıda Tarım ve Hayvancılık
Kadın ve Aile Sorunları
Kariyer Planlama
Merkezi Araştırma Laboratuvarı
Spor Eğitimi
Sürekli Eğitim
Teknoloji Transfer Ofisi
Türkçe Öğretimi (BAYÜTÖMER)
Uzaktan Eğitim
Akademik Dergiler
Dede Korkut Spor Bilimleri Dergisi
BAYÜ Adalet Dergisi
Baçini Sanat Dergisi
Eğitim Fakültesi Dergisi
Baberti Dergisi
İnsan ve Toplum Bilimleri Fakültesi Dergisi
İşletme Ekonomi ve Yönetim Araştırmaları Dergisi
Fen Bilimleri Dergisi
Arı ve Arıcılık Teknolojileri Dergisi
Etik Kurullar
Etik Kurul Komisyonu
Girişimsel Olmayan Klinik Araştırmalar Etik Kurul Komisyonu
Kalite
İletişim
İletişim
Tüm İletişim Bilgileri
Bize Yazın
Personel, Dahili, Ünvan
Medya, Birim
Organizasyon Şeması
Yayın Tarihi:
, Son Günc. Tarihi:
+
Yukarı