Arşiv Portal
EBYS
ÖBS
E-POSTA
EN
Teknik Bilimler Meslek Yüksekokulu
Teknik Bilimler Meslek Yüksekokulu
Güvenli Şehrin Huzurlu Üniversitesi
Personel, Dahili, Ünvan
Medya, Birim
EN
Hakkımızda
Genel Bilgiler
Misyon, Vizyon, Değerlerimiz
Kalite Politikası
Amaç, İş ve Görevlerimiz
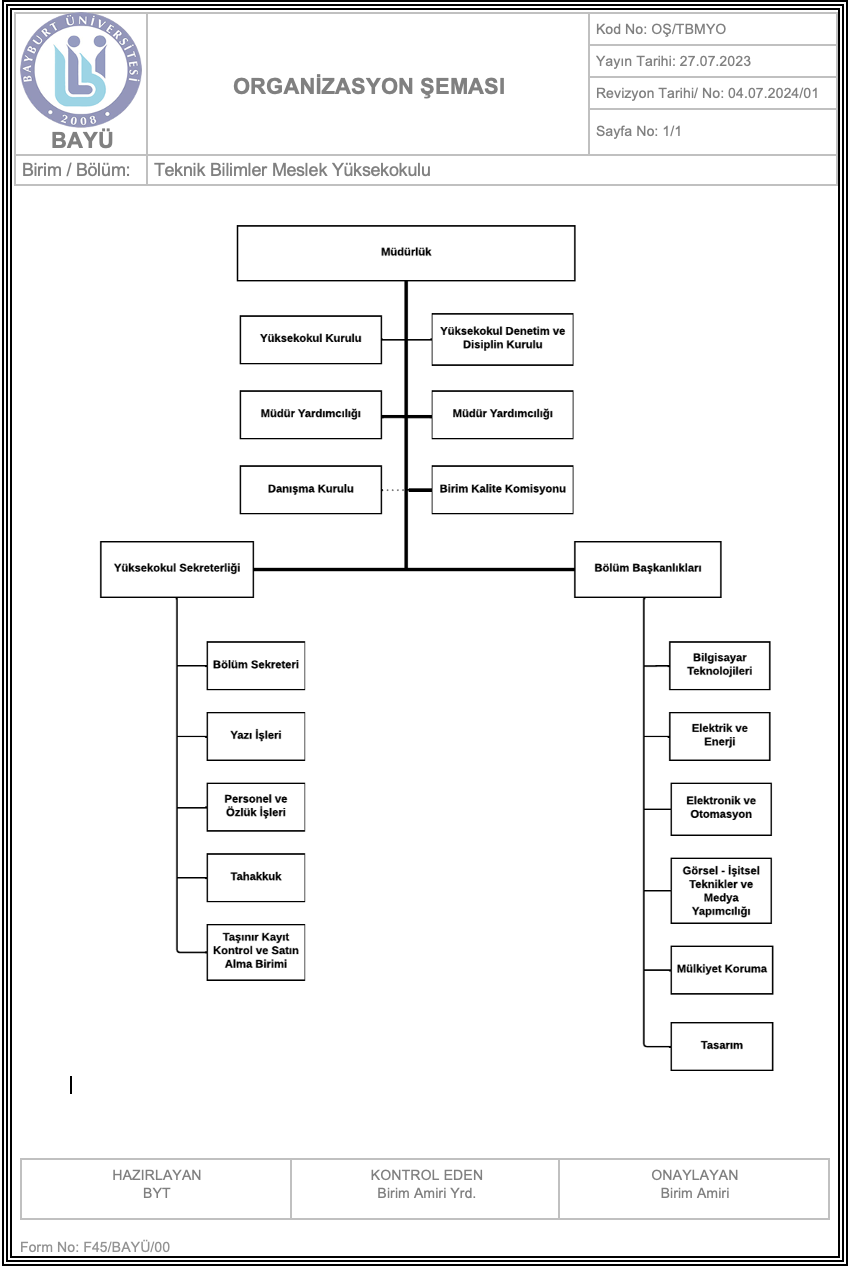
Organizasyon Şeması
Müdürün Mesajı
Yönetim
Personel
Yüksekokul Yönetim Kurulu
Yüksekokul Kurulu
Danışma Kurulu
Komisyonlar
Mevzuat
Faaliyet Raporları
Sanal Tur
Bize Yazın
Akademik
Bilgisayar Teknolojileri
El Sanatları
Elektrik ve Enerji
Elektronik ve Otomasyon
Görsel - İşitsel Teknikler ve Medya Yapımcılığı
Kimya ve Kimyasal İşleme Teknolojileri
Mülkiyet Koruma ve Güvenlik
Tasarım
Veri Tabanı, Ağ Tasarımı ve Yönetimi
Öğrenci
Öğrenci Bilgi Sistemi
Akademik Takvim
Aday Öğrenci
Sınav Programları
Ders Programları
Ders Bilgi Paketi
Dilekçe ve Formlar
İş Akış Şemaları
Staj İşlemleri
Müfredat
Uluslararası Öğrenciler
Uzaktan Eğitim
Öğrenci Toplulukları
Öğrenci İşleri Dairesi
Kütüphane
Mezun Bilgi Sistemi
Yemek Menüsü
Bİze Yazın
Hizmetlerimiz
Eğitimlerimiz
Projelerimiz
Laboratuvarlarımız
Akademik Dergilerimiz
Kitaplarımız
Etkinliklerimiz
Kalite
Kalite Politikaları
Kalite Yapılanması
Kalite Komisyonları
Kalite Dokümantasyon Sistemi
Hizmet Envanteri
Bize Yazın
İletişim
Personel, Dahili, Ünvan
Medya, Birim
Organizasyon Şeması
Yayın Tarihi:
+
Yukarı