Arşiv Portal
EBYS
ÖBS
E-POSTA
EN
Ortak Dersler Bölümü
Ortak Dersler Bölümü
Güvenli Şehrin Huzurlu Üniversitesi
Personel, Dahili, Ünvan
Medya, Birim
EN
Hakkımızda
Genel Bilgi
Misyon, Vizyon ve Değerlerimiz
Kalite Politikası
Amaç, İş ve Görevlerimiz
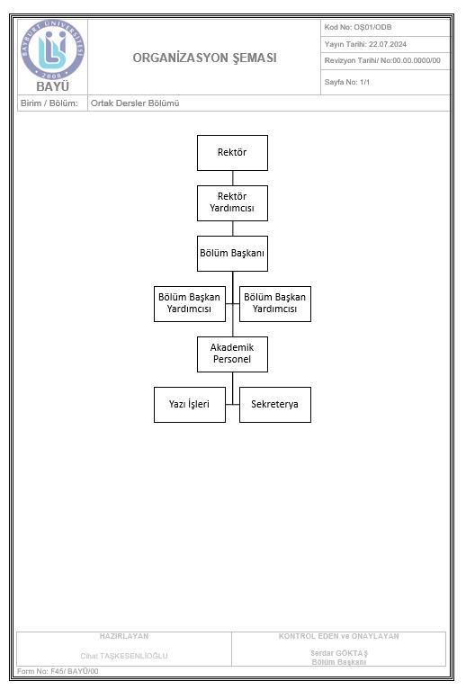
Organizasyon Şeması
Bölüm Başkanı Mesajı
Yönetim
Personel
Komisyonlar
Mevzuat
Sanal Tur
Bize Yazın
Akademik
Atatürk İlkeleri ve İnkılap Tarihi
Türk Dili
Yabancı Dil
Öğrenci
Öğrenci Bilgi Sistemi
Akademik Takvim
Aday Öğrenci
Sınav Programları
Ders Programları
Ders Bilgi Paketi
Dilekçe ve Formlar
İş Akış Şemaları
Müfredat
Uluslararası Öğrenciler
Uzaktan Eğitim
Öğrenci Toplulukları
Öğrenci İşleri Dairesi
Kütüphane
Mezun Bilgi Sistemi
Yemek Menüsü
Bize Yazın
Hizmetlerimiz
Uzaktan Eğitim
Kalite
Kalite Politikaları
Kalite Yapılanması
Kalite Komisyonları
Kalite Dokümantasyon Sistemi
Bize Yazın
İletişim
Personel, Dahili, Ünvan
Medya, Birim
Organizasyon Şeması
Yayın Tarihi:
+
Yukarı